行家说第三代半
SiC/GaN产业智库
关注公众号
投资近30亿!吉利、上汽等电池项目传新进展
投资近30亿!吉利、上汽等电池项目传新进展
开年以来,新能源汽车上下游玩家发力,多个产业化项目迎来进展。近日,吉利、上汽、赣锋锂业相关电池项目披露最新进展,新增25-28GWh电池产能:
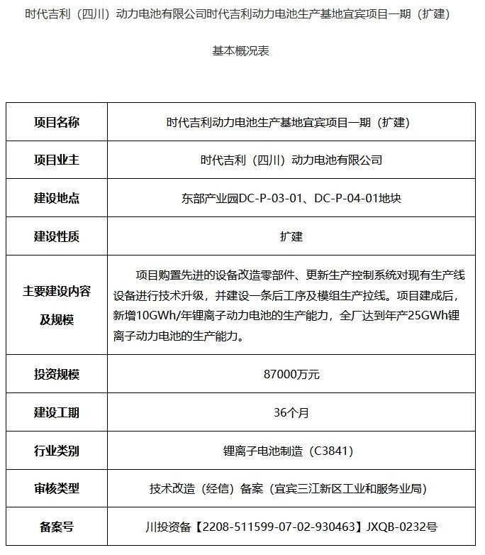
吉利:与宁德时代合资的宜宾扩产项目审批通过,总投资8.7亿元,新增10GWh动力电池生产能力;
上汽:子公司南汽集团电池项目开工,一期工程建成后建具备年产24万台套动力电池产能;
赣锋锂业:南昌锂电项目拿地606.5亩,一期投资20亿,建设年产5GWh储能PACK电池,二、三期适时启动动力电池投资建设。
吉利:宜宾扩建项目审批通过 新增10GWh产能
1月29日,据四川经信委官网显示,时代吉利动力电池生产基地宜宾项目一期(扩建)的节能审查报告官宣通过。
投资近30亿!吉利、上汽等电池项目传新进展
据悉,该项目总投资8.7亿元,计划购置先进的设备改造零部件、更新生产控制系统对现有生产线设备进行技术升级,并建设一条后工序及模组生产拉线。项目达产后,预计新增10GWh/年锂离子动力电池的生产能力,全厂达到年产25GWh锂离子动力电池的生产能力。建设工期为36个月。
据此前报道显示,时代吉利动力电池宜宾项目一期项目于2022年12月正式投产,一期项目总投资近80亿元,规划年产能15GWh,主要为极氪汽车提供动力电池。
投资近30亿!吉利、上汽等电池项目传新进展
根据宜宾市规划,到 2030 年,全球每 7 辆新能源汽车中,就将有 1 辆搭载“宜宾造”动力电池。围绕这一目标,宜宾目前落地了时代吉利、时代长安等多个动力电池产业化项目。
2023年11月,时代长安首款电芯产品,在宜宾三江新区时代长安宜宾工厂正式下线。该项目将为宜宾带来每年30GWh的动力电池产能,其每天下线的电池可以装备2500辆新能源汽车。
此外,宁德时代位于宜宾的四川时代一、二、三、五、六、七期以6个工厂已建成投运,加上时代吉利,2022年共实现产能73GWh。
投资近30亿!吉利、上汽等电池项目传新进展
上汽:南汽电池项目开工 年产24万台套
1月21日,南汽江北新区基地电池暨新能源动力科技厂项目开工仪式举行。该基地是上汽自主品牌汽车的重要制造基地之一,车型涵盖传统燃油汽车和新能源汽车。
投资近30亿!吉利、上汽等电池项目传新进展
据悉,该项目占地面积24901平方米,计划新建电池车间、综合库、车队维修间及厂区配套工程,项目主体生产厂房将一次性完成,工艺生产设施分布实施。一期工程建成后将具备年产24万台套动力电池以上的生产能力,装机量预计达到10—13GWh以上。预计今年8月完成厂房主体施工,年底形成稳定量产能力。
投资近30亿!吉利、上汽等电池项目传新进展
公开信息显示,南汽集团为上汽旗下全资子公司,该基地是上汽集团自主品牌汽车的重要制造基地之一。根据上汽集团规划,到2025年上汽集团新能源车年销量目标为350万辆,动力电池也是上汽布局的重要一环,2023年上汽已经先后在郑州、苏州等地规划动力电池产能:
2023年7月,上汽集团与郑州市政府签署新能源动力生产基地项目合作框架协议,上汽集团郑州新能源动力电池项目正式启动;
2023年9月,江苏省溧阳市自然资源和规划局发布时代上汽先进动力电池产业化项目(二期)建设用地规划许可证。
此次南汽电池项目的开工,将进一步推动上汽电动化转型,进一步落实上汽集团的电动化转型规划。
赣锋锂业:锂电项目拿地 年产5GWh
1月30日,据江西省公共资源交易平台显示,赣锋锂业拿下3宗位于江西南昌新建经济开发区的工业用地,合计约606.5亩,约1.55亿元。
投资近30亿!吉利、上汽等电池项目传新进展
根据相关交易细则,土地竞买人竞得土地后,需承诺在新建区依法经营,经营期限不少于20年,自取得建筑工程施工许可证后1周内开工建设,开工后18个月内实现竣工并投产,24个月内实现达产。
此次地块成功出让,意味着赣锋锂电南昌锂电池生产基地即将开建。
根据此前官方披露信息显示,赣锋锂电拟在南昌市新建经开区投资建设锂电池生产基地项目,项目分三期建设,其中一期建设年产5GWh储能PACK电池生产基地,计划投资金额不超过20亿元,项目二期、三期根据市场情况适时启动动力电池、储能电池生产基地的投资建设。
投资近30亿!吉利、上汽等电池项目传新进展
赣锋锂业表示,本次投资有助于提升赣锋锂业锂电池产品的生产规模、市场份额和研发能力,推动锂产业链结构的优化升级,增强核心竞争力,符合上下游一体化发展战略。
投资近30亿!吉利、上汽等电池项目传新进展
其他人都在看:
近65亿!3个汽车电驱项目曝新进展
年产40万套!广汽电驱项目投产在即
投资近30亿!吉利、上汽等电池项目传新进展
行家说动力总成 向上滑动看下一个
最新活动
往届回顾